加入好友 登入/註冊
台灣急診醫學通訊
本會期刊
台灣急診醫學通訊

第九卷第二期
刊登日期:2026/04/30
Taiwan Emergency Medicine Bulletin 9(2) : e2026090213回上頁

點閱次數:30 PDF下載次數:3

敗血性休克的個人化復甦與​AI即時動態決策

黃若瑜1、陳冠甫2、3

1長庚大學醫學系、2基隆長庚醫院急診醫學部、3長庚大學智慧運算學院人工智慧學系


個人化敗血性休克復甦為何重要?

        敗血性休克具高度臨床異質性,不同病因及發病階段,單純依靠單一指標(如血壓)難以找出最佳復甦處置。針對此現象,敗血性休克復甦的個人化也成為近年受討論的議題,因其能夠針對不同敗血症亞型給予相應的處置,進而優化復甦效果。以下將先介紹一篇去年十月刊登於JAMA的隨機臨床試驗 ,探討流程化的個人化復甦效果。


研究一: 以微血管充填時間為指標的個人化血流動力學復甦

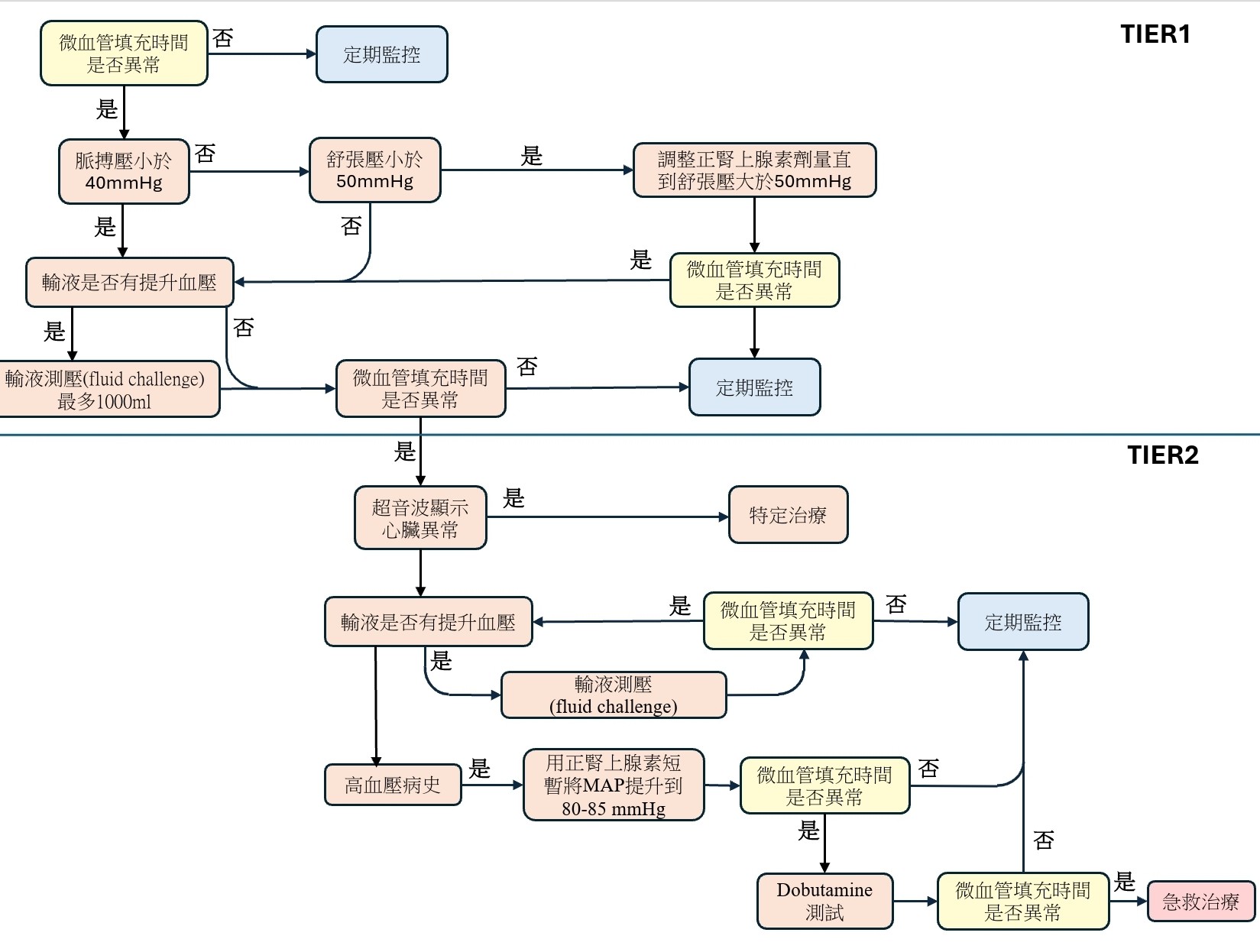
        在此文獻中,研究者以符合敗血性休克診斷的成年患者為研究對象,執行了多中心隨機對照試驗。介入組採用一套個人化復甦流程(CRT-PHR ),其核心目標是讓微血管充填時間(CRT)恢復正常(< 3 秒)。此研究個人化之處在於,當 CRT 異常時,醫師會再針對不同生理變量進行評估與相應干預。


  

        上圖為CRT-PHR復甦流程,若CRT為正常則不再給予介入,若為異常會依據患者不同生理狀況給予相應措施。


        結果評估項目包含死亡率、維生支持時間及住院天數。與常規護理組相比, CRT-PHR 組縮短了維生支持的時間(包括升壓藥、機械通氣和腎臟替代治療)及住院天數,輸液量的使用也顯著下降,然而兩組在死亡率無差異,可參以下圖表。


CRT-PHR組別對照組
綜合指標(勝場數比例)48.9%42.1%
28 天死亡率26.5%26.6%
維生支持自由天數16.515.4
平均住院天數1316.2
6小時內CRT正常化患者比例85.9%61.7%
平均輸液使用量595ml847ml
6小時乳酸濃度3.2mmol/L3.5 mmol/L


        儘管稱做個人化的流程,CRT-PHR流程中不同的節點都只以1-2個生理指標來做決策依據。若要針對多個指標同時評估,可仰賴機器模型運算。於是筆者找到兩篇關於機器學習進行復甦決策的研究,其中一篇利用強化式學習最佳化給予血管加壓劑的時間 ,以下將介紹此內容。


研究二: 利用強化式學習優化血管加壓劑使用時間

        強化式學習是一種模型訓練的方式,訓練出的模型可以同時參考多個生理變量,並給予每個人不同的臨床決策建議,而達到個人化復甦的效果。此研究使用了 4 組獨立的臨床數據集來訓練、測驗模型,而強化學習的原理可簡化為以下表格:

1. 將患者的住院離散化為每 1 小時一個時段,最多持續 120 小時。
2. 輸入特徵(年齡、性別、SOFA 分數等)以及 14 項隨時間變化的臨床特徵(生命徵象、器官支持狀態等)
3. 將特定生理指標放入函數作為獎勵或懲罰(乳酸濃度、死亡率等)
4. 模型每小時分成「開始使用加壓素」或「不開始」決策
5. AI比對臨床資料集相同情況但不同的決策,並將各決策對應結果放入函數
6. AI依據能夠產生最大獎勵的決策推薦給予升壓劑最佳時間點。


        研究結果顯示,模型建議給予加壓素的人數比例顯著高於現實臨床組,且模型傾向於比現實臨床組更早使用加壓素,不過兩者給予加壓素的時間都傾向在休克出現5小時內。而針對模型表現,當醫師的給藥時機跟 AI 的建議一致時,病人的存活機會顯著提升,且將模型套用至其他資料庫中也有類似效果,顯示模型具高度泛用性。


研究三: ICU患者的個人化照護與血流動力學的即時管理 

        研究團隊建立一個運算模型,旨在為加護病房(ICU)患者提供個人化且即時的管理目標(心率與收縮壓)。在此研究中,以三個大型ICU資料庫做為訓練資料與測試集,模型包含靜態特徵(年齡、性別、入院數據)及動態臨床數據(心率、血壓、SOFA 評分、呼吸支持參數),進入 ICU 後的第12小時開始,每隔 6 小時進行一次死亡風險預測。模型會考量前述的動、靜態指標,並建議當下心率與收縮壓應該達到什麼值,才能達到最低的死亡風險。下圖為模型套用在一位病患數據的範例,藍色區塊是AI認為的低死亡風險區,若將HR跟SBP維持在這個區塊較安全,紅色則是高死亡風險區。而黃色圓點則是AI認為最安全,即預測死亡率最低的HR、SBP組合。



 

        針對研究結果,模型預測性能在預測未來24 小時死亡風險方面表現優異。在 資料集中的 AUC 達到約0.9,其他的資料集也有很高的預測能力。而臨床預後顯示,患者實際的指標(HR 與 SBP)與模型建議的目標越接近,死亡率就越低。


偏離模型建議的程度20%以內20-25%25-30%30-35%35-40%45-50%>50%
死亡率0.2%1.3%3.1%5.1%6.2%8.9%18.8%



符合建議目標組(偏離<20%)不符合建議目標組(SBP、HR任一項偏離建議超過20%)
死亡率0.03%4.2%


        此研究的個人化之處在於模型會動態調整,而非一成不變。入院後依據不同時段輸入的生理數據,AI會給予新的建議。而模型也能同時考量多個生理變量給予個人化的血壓與心率建議值。然而此研究的對象是所有ICU的病患,並非只有敗血性休克患者,並且與研究二相同的是,研究人員是讓模型分析過去資料,沒有在現實中讓醫生真的遵守模型的決策,因此研究缺乏前瞻性。


小結-急診醫師可以從中帶走什麼?

        研究一證實了以CRT為核心的個人化復甦,不需昂貴設備即可顯著縮短維生設備使用時間。對於忙碌且資源有限的急診環境,這套方法具有即時落地、低成本且標準化的短期實踐價值。而另外兩篇關於 AI 驅動治療目標的研究顯示,強化學習模型能更精準地識別患者表型,並提供與預後相關的個人化治療建議(如血壓與輸液目標)。雖然 AI 模型的佈署需要更多技術整合與隨機臨床試驗,但其在提升臨床效果與減少併發症上的長期潛力優於傳統常規。


        急診醫師目前可考慮先將 CRT-PHR 納入臨床評估流程以優化現有的復甦品質,並同時關注 AI 技術的發展,待未來系統成熟後,結合臨床生理指標與演算法精確指導,達成更完善的精準醫療。








參考資料

1. Hernandez G., Ospina‐Tascón G. A, et al. Personalized Hemodynamic Resuscitation Targeting Capillary Refill Time in Early Septic Shock: The ANDROMEDA‐SHOCK‐2 Randomized Clinical Trial. JAMA. 2025;334(22), 1988–1999.

2. Kalimouttou A, Kennedy JN, Feng J, et al. Optimal Vasopressin Initiation in Septic Shock: The OVISS Reinforcement Learning Study. JAMA. 2025;333(19):1688–1698.

3. Meng, L., Li, J., Liu, X. et al. Personalized and real time hemodynamic management in critical care using Dynamic Cohort Ensemble Learning (DynaCEL). NPJ Digit. Med. 2025;8(1), Article 474.

回上頁